MetaRVM

CRAN status CRAN downloads

This is a compartmental model simulation code for generic respiratory virus diseases.

Model

MetaRVM is an open-source R package for modeling the spread of infectious diseases in subpopulations, which can be flexibly defined by geography, demographics, or other stratifications. It is designed to support real-time public health decision-making. MetaRVM is a metapopulation model, which extends the classic Susceptible-Infected-Recovered (SIR) framework by propagating infection across interacting subpopulations (e.g., age groups, neighborhoods), whose interactions are governed by realistic mixing patterns.

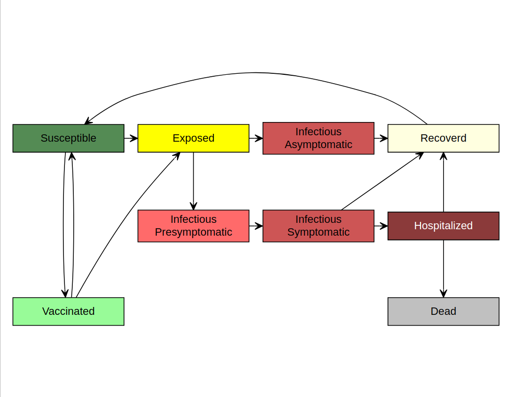
The MetaRVM model builds upon the SEIR framework by introducing additional compartments to capture more detailed dynamics of disease progression, while allowing for heterogeneous mixing among different demographic stratum. These generalizations allow the model to account for factors such as vaccinations, hospitalizations, and fatalities.

Model schematics

For more details, please refer to the paper: Developing and deploying a use-inspired metapopulation modeling framework for detailed tracking of stratified health outcomes

Documentation

Full documentation is available at: https://RESUME-Epi.github.io/MetaRVM/

Quickstart guide

Installation

The current CRAN release is 2.0.0. Install it with:

install.packages("MetaRVM")

To install the development branch for MetaRVM 2.1.0 (branch: feature/simulation-mode-config) directly from GitHub:

# install.packages("remotes")
remotes::install_github("RESUME-Epi/MetaRVM@feature/simulation-mode-config")

Running a simulation

library(MetaRVM)
options(odin.verbose = FALSE)

## prepare the configuration file
cfg <- system.file("extdata", "example_config.yaml", package = "MetaRVM")

The content of the yaml configuration file:

run_id: ExampleRun
population_data:
  initialization: population_init_n24.csv
  vaccination: vaccination_n24.csv
mixing_matrix:
  weekday_day: m_weekday_day.csv
  weekday_night: m_weekday_night.csv
  weekend_day: m_weekend_day.csv
  weekend_night: m_weekend_night.csv
disease_params:
  ts: 0.5
  ve: 0.4
  dv: 180
  dp: 1
  de: 3
  da: 5
  ds: 6
  dh: 8
  dr: 180
  pea: 0.3
  psr: 0.95
  phr: 0.97
simulation_config:
  start_date: 10/01/2023 # m/d/Y
  length: 150
  nsim: 1
  nrep: 1
  simulation_mode: deterministic
  random_seed: 42
# run simulation
sim_out <- metaRVM(cfg)
#> Loading required namespace: pkgbuild

# basic plot: daily hospitalizations by date
library(ggplot2)
hosp <- sim_out$results[disease_state == "H"]
hosp_sum <- hosp[disease_state == "H", .(total = sum(value)), by = "date"]
ggplot(hosp_sum, aes(date, total)) +
  geom_line(, color = "red") +
  labs(y = "Hospitalizations", x = "Date") + theme_bw()

Model structure

MetaRVM implements a stratified SEIR-type metapopulation model with vaccination, hospitalization, immunity waning, and reinfection. The core health states in each demographic stratum are:

At the start of a simulation, nearly all individuals are in S, with optional seeding of initial infections and/or vaccinated individuals in V. When susceptible or vaccinated individuals come into contact with infectious individuals, they become exposed (E) based on age/stratum-specific forces of infection and vaccine protection. Exposed individuals then progress through asymptomatic, presymptomatic, and symptomatic infectious states before either recovering, being hospitalized, or dying. Vaccinated and recovered immunity can wane over time, returning individuals to the susceptible pool, which allows MetaRVM to represent multiple respiratory pathogens with different natural histories.

Transmission is stratified by user-defined demographic groups (e.g., age, zone, race). Time-varying mixing matrices define how these strata interact (daytime vs. nighttime, weekday vs. weekend), and MetaRVM computes stratum-specific forces of infection for susceptible and vaccinated individuals. Hospitalized and deceased individuals are excluded from the “effective” mixing population. The same model can be run in deterministic or stochastic mode, and parameters are supplied through a YAML configuration.

For simulation control: - nsim is the number of parameter sets (rows in sampled parameter matrices when distributions are used) - nrep is the number of simulation replicates per parameter set - total runs = nsim * nrep - simulation_mode chooses "deterministic" or "stochastic" - random_seed ensures reproducibility for both parameter sampling and stochastic trajectories


Core disease progression parameters

Parameter Description Units / notes
ve Vaccine efficacy parameter controlling how strongly vaccination reduces infection risk. Dimensionless (0–1).
dv Average duration of vaccine-conferred immunity; vaccination wanes at rate 1/dv. Days.
de Average incubation period; duration in E before becoming infectious. Days.
pea Proportion of exposed individuals who become asymptomatic infectious (Ia). Probability (0–1).
da Average duration in asymptomatic infectious state Ia. Days.
dp Average duration in presymptomatic infectious state Ip. Days.
ds Average duration in symptomatic infectious state Is before recovery or hospitalization. Days.
psr Fraction of symptomatic (Is) individuals who recover directly without hospitalization. Probability (0–1).
dh Average length of stay in the hospitalized state H. Days.
phd Proportion of hospitalized individuals who die (transition H → D); remaining recover. Probability (0–1).
dr Average duration of post-infection immunity in R before waning; reinfection occurs at rate 1/dr. Days.

Transmission and mixing parameters

Parameter Description Units / notes
ts Transmission scaling factor for susceptible individuals; controls strength of SI transmission. Per-contact scaling factor.
M Mixing matrix of order J × J, where m_ij is the fraction of contacts that a member of stratum i has with stratum j. Dimensionless; rows sum to 1.

These parameters drive the transitions from S and V to E, and determine how quickly individuals move through infectious, hospitalized, recovered, and deceased states.


Required input data and configuration

MetaRVM is configured through a YAML file and a small set of CSV inputs.

Input Required? Description
Population initialization (population_init.csv) Yes Defines demographic strata with user-defined category columns (e.g., age, zone, race, income_level) and initial population states (N, S0, I0, R0, V0). Categories are automatically detected from column names.
Mixing matrices (mixing_matrix_*.csv) Yes Four contact matrices, consistent with the population strata. These typically represent weekday/weekend and day/night mixing patterns.
Vaccination schedule (vaccination.csv) Yes Time-varying vaccination counts or rates by stratum, used to move individuals from S to V.
Model parameters Yes High-level model specification: simulation dates, dt, parameter values (e.g., ve, de, dv, pea, psr, βs, βv), output controls, and checkpointing options.
Checkpoint files Optional Internal model state snapshots used to resume or branch simulations (e.g., for phased calibration).

Model output structure

MetaRVM produces simulation results in a unified tidy long-format table that is easy to analyze with data.table, dplyr, or ggplot2. Every record corresponds to a single compartment count or flow quantity for a specific demographic stratum, simulation date, and scenario/instance.

The core output is available in:


Further examples and full documentation

MetaRVM includes several vignettes that demonstrate common workflows using real model configurations and data. These provide detailed, step-by-step examples of how to prepare inputs, configure the model, run simulations, and analyze outputs.

The vignettes can be accessed at:

https://resume-epi.github.io/MetaRVM/articles/

List of vignettes:

For the complete function reference, visit:

https://resume-epi.github.io/MetaRVM/reference/